Unlock the Cheaper Home Batteries Program with our Exclusive Eco4840P and LiFe4833P Trade-in Offer. Find out more.

Exclusive Battery Trade-in. Discover

Downloads

Whispr

Whispr Installation & Operation Manual

Whispr Quick Install Guide

Whispr Specifications

Whispr Warranty Statement

Whispr Safety Data Sheet (SDS)

Smart Meter Connecting Guide

AC Coupled Smart Meter Connecting Guide

Whispr Standard Install Guide

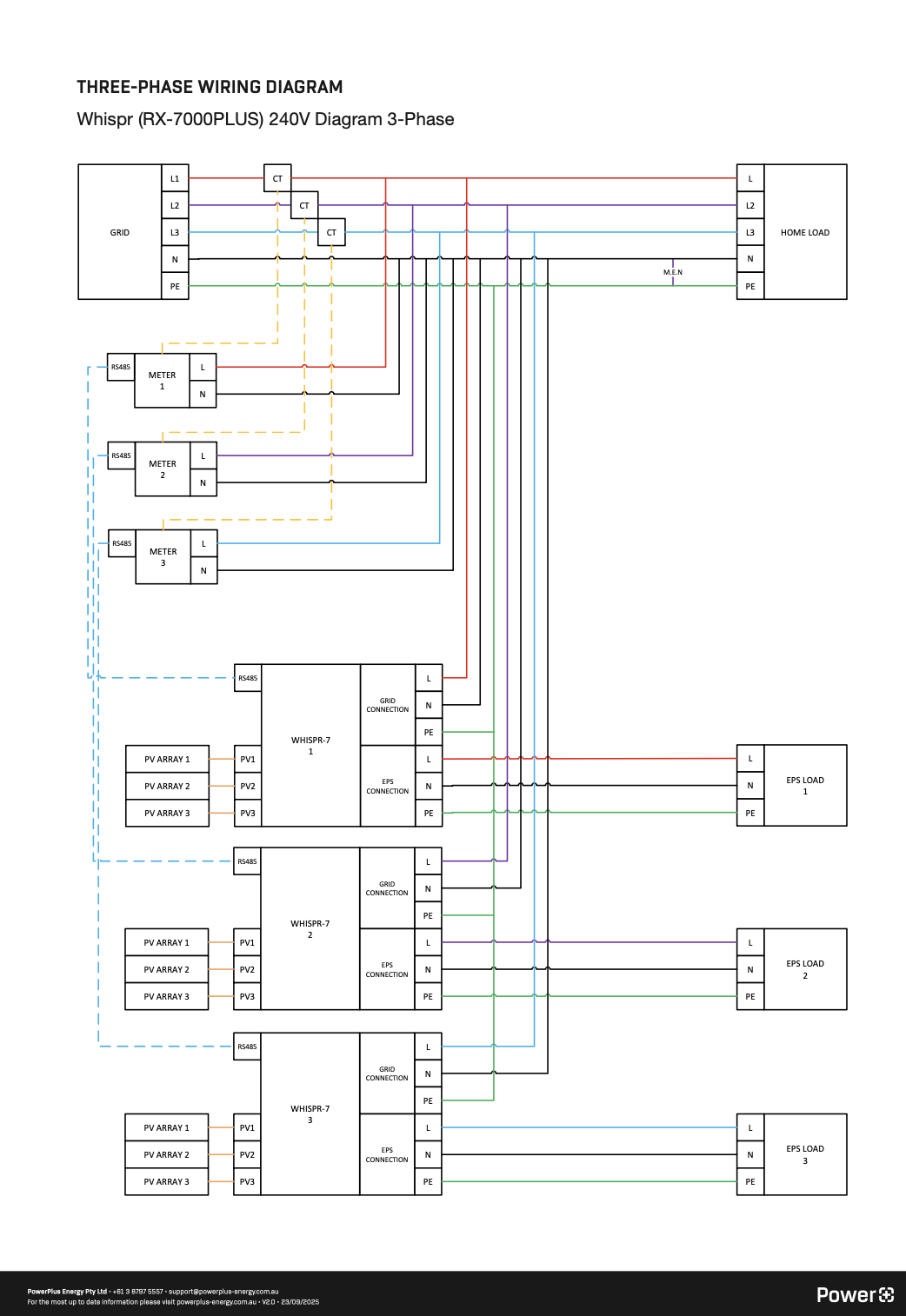
Three Phase Wiring Diagram

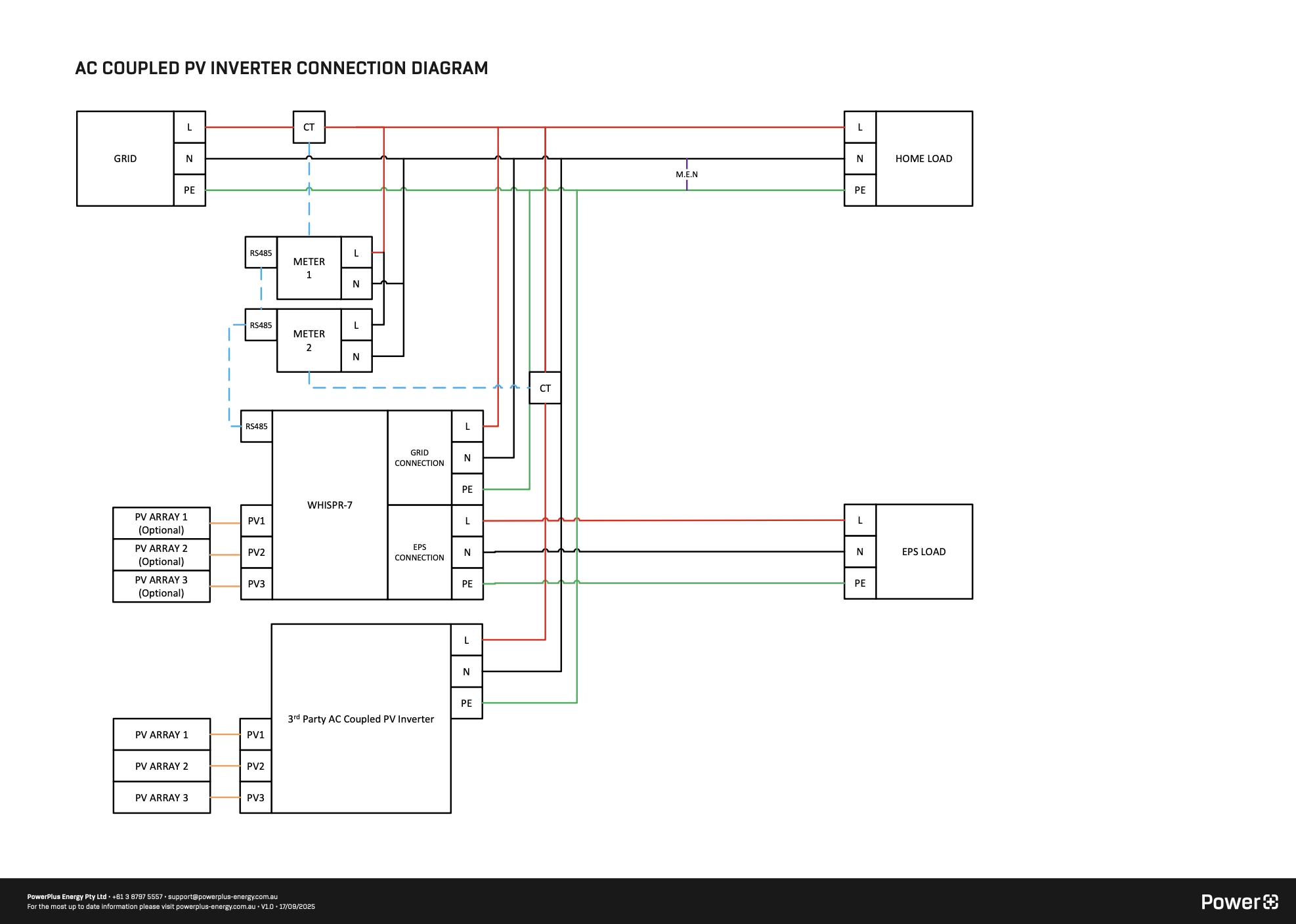
AC Coupled PV Inverter Diagram

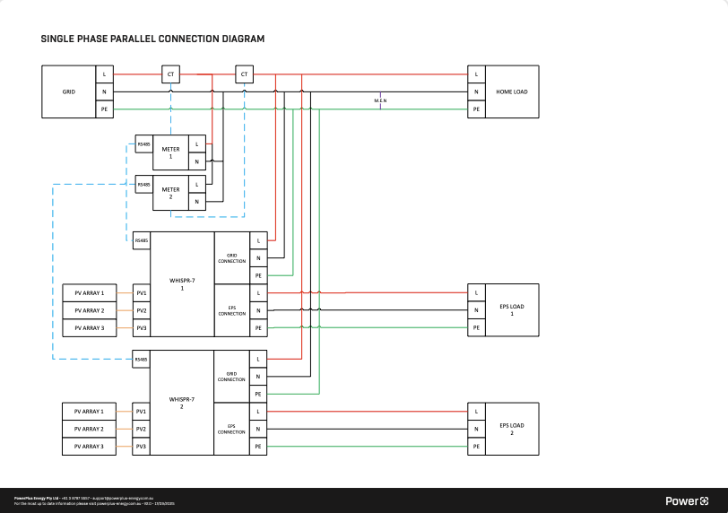
Single Phase Parallel Diagram

App: Setting up Installer and End-user Accounts (PDF)

App: Commissioning a Whispr (PDF)

Escape215-R

Escape215-R Commissioning Guide

Escape215-R Specification Sheet

Escape215-R Quick Installation Guide

Escape215-R Warranty Statement

Installation Manuals

Eco4847P Installation Manual

LiFe4838P Installation Manual

PowerPlus Energy Cabinets Installation Manual

Escape20 Installation Manual

Powerlink Documentation

Powerlink Installation Manual (Pre PL0399)

Powerlink Installation Manual (After PL0400)

Modbus Configuration

SNMP Setup

MSM Register Map (.xlsx)

Custom Charger Settings

Specification Sheets

Eco4847P Specification Sheet

LiFe4838P Specification Sheet

Rack Cabinets Specification Sheet

Slimline Cabinets Specification Sheet

Escape5 Specification Sheet

Escape10 Specification Sheet

Escape20 Specification Sheet

Escape30 Specification Sheet

Escape50 Specification Sheet

Escape60 Specification Sheet

Warranty Statements

Eco4847P Warranty Statement

LiFe4838P Warranty Statement

Cabinets Warranty Statement

BESS Warranty Statement

C&I BESS Warranty Statement

Warranty Compensation Statement

Technical Notes

ASNZS5139:2019 Installation

Single Battery Cabinets in Multiphase Inverter Arrangements

Parallel Battery Cabinets with a Single Inverter

Parallel Battery Cabinets in Multiphase Inverter Arrangements

Statements and Declarations

Capability Statement

Eco4847P Declaration of Compatible Inverters

Eco4847P Best Practice Guide

LiFe4838P Declaration of Compatible Inverters

LiFe4833P Best Practice Guide

Terms and Conditions of Sale

Ethics Statement

Safety Data Sheet

AS.NZS5139.2019 Statement of Compliance

Diversity Policy Statement

End of Life Statement

Training Policy Statement

Legacy Documentation

Life Premium Series Installation and Operation Manual

Eco Series Installation and Operation Manual

LiFe Premium Series Specification Sheet

Eco Series Specification Sheet

LiFe Premium N70 Series Specification Sheet

LiFe Premium Series Warranty Statement

Eco Series Warranty Statement

LiFe Premium N70 Series Warranty Statement

Send us a Message